Understand the Peer Review Process
The Peer Review Process

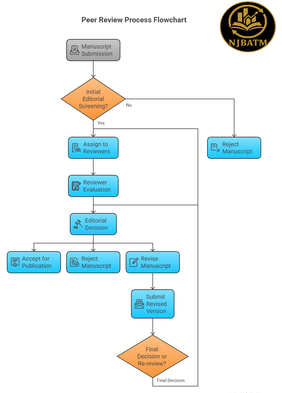
Submission
Upon receiving a manuscript, the editorial team conducts an initial screening to ensure alignment with the journal’s scope and editorial objectives.
1. Initial Editorial Screening
o If the manuscript does not meet the journal’s editorial standards, it is declined at this stage.
2. Reviewer Assignment
o If suitable, the editor assigns the manuscript to up to three expert reviewers for evaluation based on predefined academic and ethical criteria.
3. Review Evaluation
o Reviewers submit their detailed assessments and recommendations to the editor.
4. Editorial Decision
o The editor reviews the reports and makes a final decision based on reviewers’ feedback. The decision can lead to one of the following outcomes as below.
Decision Outcomes
Accept
5. The editor informs the author that the manuscript has been accepted for publication.
→ Proceed to Publication
Reject
6. The editor notifies the author that the manuscript has been rejected and provides reviewer comments for reference.
→ End of Process
Revise and Resubmit
7. The editor advises the author that revisions are required, accompanied by reviewer feedback.
8. The author submits a revised version of the manuscript.
9. The editor will either:
• Make a final decision based on the revised manuscript, or
• Send the revised version back to the original reviewers for further evaluation.
→ Repeat from Step 3 as needed
Peer Review Models
1- Single-Anonymised Peer Review
In this model, the reviewers remain anonymous to the author, while the author’s identity is known to the reviewers.
This approach encourages reviewers to provide candid and unbiased feedback. At the same time, awareness of the author’s background may help reviewers contextualise the manuscript in relation to the author’s prior contributions to the field.
2- Double-Anonymised Peer Review
Here, both the author and the reviewers remain anonymous to one another.
This model is widely recognised as an effective means of minimising bias, whether conscious or unconscious, favourable or unfavourable. It ensures that the manuscript is judged solely on its scholarly merit and content.
3- Triple-Anonymised Peer Review
In this more rigorous model, the identities of the author, reviewers, and editors are concealed from one another. Authors are often identified only by reference numbers, and all communication is conducted through a secure submission system.
This process provides an additional layer of impartiality, virtually eliminating the potential for bias throughout the review and editorial workflow.
4- Open Peer Review
Open peer review introduces varying levels of transparency. It may involve revealing the identities of both authors and reviewers, publishing reviewer comments alongside the article, or issuing DOIs for the reviews themselves.
This model enhances accountability and transparency and is thought to encourage reviewers to provide high-quality, thoughtful evaluations. In post-publication formats, it also formally recognises the important contributions of peer reviewers.
Our Approach at UJBATM
At the UrNammu Journal of Business, Accounting and Technology Management (UJBATM), we primarily employ a double-anonymised peer review process, where both author and reviewer identities are withheld to maintain objectivity and fairness. Reviewers are carefully selected by the editorial team based on subject-matter expertise.
In select cases, we may also consider the article transfer or cascading review model. If a manuscript is not deemed suitable for UJBATM—either before or after peer review—the editor may offer the author an opportunity to transfer the manuscript to a more appropriate journal within the same field. In such cases, completed reviews may accompany the manuscript to streamline the process and avoid redundant evaluation.








